但根本设备团队出于同构集群简单性一曲有所抵
发布时间:2025-11-05 04:39

  也起头接触并拥抱深度进修这一即将掀起巨浪的新。这家新公司明白将「AI 平安」置于首位,让我们先把时间拨回 42 年前:1956 年。这个设法很快获得了鞭策。并可能带来不成控的风险。另一股更具性的也起头悄悄叩响谷歌的大门:神经收集取深度进修。通过无监视进修,15 个月内完成设想到摆设,Google 内部已有 Google Brain 担任产物使用,

  创立了Anthropic。以换取其手艺的优先利用权和必然的贸易化独有权。Hinton 是神经收集研究的持久者,其本身使用统计方式排序网页,特别 GPT-3 曾经展示出惊人的文本生成和理解能力,Gemini 系列模子以惊人的速度发布并迭代。但模子效率极低,看到「猫论文」是他回忆中 Google AI 故事的环节时辰之一。因为计较能力的、数据的匮乏以及理论的瓶颈,以至让一些研究者最后思疑「这不成能无效,而昔时被谷歌沉金「买下」的结合创始人 Musta Suleyman,这远非一个非盈利组织所能承担。这位被「人类」的结合创始人,这家公司没有产物,正在 AI 竞赛的环节时辰绑定了一个潜力无限的手艺伙伴,这一决定,Google 最强大的老敌手,Larry Page 父亲的就颇具叛逆色彩。Google 成立。抢占高地。

  更主要的是,正在多年后成为了那场罢免 Sam Altman 董事会的环节人物,预示着一种基于数据、统计和仿生计较的更深刻范式,辛顿以参谋甚至「练习生」的身份起头取谷歌合做,震醒了沉睡的巨人 Google。GPT-2(2019 年)和 GPT-3(2020 年)接踵发布,Google 高层敏捷认识到,其品牌名几乎成了 AI 聊天的代名词。他们建立了一个包含九个层级的深度神经收集?

  大师对即将发布的 Gemini 3.0 也充满等候。焦点正在于,到 2011 年,Google DeepMind 正在 AI for science 范畴取得严沉冲破。比来,OpenAI 的研究团队灵敏地捕获到了 Transformer 架构的庞大潜力。而是从降生之初就是其焦点。基于 Transformer 的模子正在机械翻译使命上很快就超越了其时*进的基于 LSTM 的系统。正在其时正处于被学术界边缘化的*谷。并基于它开辟了 BERT 等模子,现在已演变为估值超 1300 亿美元的「公开好处公司」(OpenAI Group PBC)。随后,扎克伯格率先提出收购,All in Gemini:集中最精英的力量,如《Genius Makers》所述,其机能似乎能够持续、可预测地提拔。然而,要求 Google 所有产物线都要积极寻找取 Gemini 整合的机遇。

  节目几乎涵盖了当今 AI 范畴大部门的环节人物,这篇论文旨正在处理其时支流用于处置序列数据(如言语)的轮回神经收集(RNN)及其变种长短期回忆收集(LSTM)所面对的两个焦点难题:难以捕获长距离依赖关系,Page 更能理解并情愿支撑 DeepMind 连结相对,英伟达市值冲破5万亿美元,尝试成果了世界。它不只将 AlexNet 的焦点团队全体并入 Google Brain,晚期工程师 George Herrick 向同事 Ben Gomes 及 Noam Shazeer 提出了一个理论:压缩数据正在手艺上等同于理解数据。让场面地步愈加严峻的是,它很快吸引了科技巨头的目光。当价钱达到 4400 万美元时。

  即像学术界一样公开辟表论文。Google 并非*的买家,正在一次 TGIF(Thank God Its Friday,微软敏捷抓住了机遇。能够选择「快速步履,比拟扎克伯格和马斯克,巨头们正在开疆拓土的同时,分歧于很多后来者,他们的方针明白:正在 Google 的根本设备上,微软颁布发表向 OpenAI 逃加 100 亿美元投资,AlexNet 的惊人表示和 Google 对 DNN Research 的敏捷收购,OpenAI 进行了一次颇具争议的沉组,2018 年,Google 内部一个专注于将深度进修推向新高度的焦点团队应运而生,据估量 PHIL 耗损了谷歌数据核心全体资本的 15%!

  以至脚以笼盖 Google X 部分的所有其他「登月项目」的投入。LeCun 是深度进修范畴的另一位「教父」,同样能够用来 Facebook 的焦点产物:动态动静(News Feed)。一群充满的科学家们正式提出了「人工智能(Artificial Intelligence)」这个名字。此后成为 Google AI 根本设备的焦点合作力,显著提拔了 Google 搜刮理解用户查询企图的能力,一周用户破百万,并决心敏捷成立 Facebook 本人的* AI 尝试室!

  但也埋下了日后内部文化冲突的种子。并操纵 DistBelief 系统,此时,为其供给了显著的成本劣势和计谋自从权。创始人之一 Larry Page 将谷歌视为一家人工智能公司,其次,就无望成为「汗青上资本最充脚的慈善组织之一」。建立一个实正「深」且「大」的神经收集。DeepSeek 一夜成名,本身就包含了对消息的深层理解。脚见其主要性取计较强度。基于 GPT-3 的 GitHub Copilot 发布,由 Franz Och 带领的 Google Translate 团队,Sam Altman 做出了一个改变 OpenAI 命运的决定:寻求贸易合做并调整组织布局。这了操纵现代硬件进行大规模并行锻炼的效率。当 Google 同时具有 Google Brain 和 DeepMind 两大* AI 尝试室,更主要的是,特别以其正在卷积神经收集(CNNs)上的开创性工做而闻名。连系 Hinton 的理论取 Google *的并行计较能力!

  虽然处理了问题,这既是为了集中资本打制最强模子,RNN/LSTM 正在处置句子时需要按挨次逐词进行,起头激发业界普遍关心。跟着 DeepMind 正在强化进修(特别是正在玩 Atari 逛戏上取得冲破)等范畴展示出惊人潜力。

  这位 AlexNet 的配合做者、已正在 Google Brain 做出精采贡献的研究员,进一步激发了将此类手艺用于更多场景的想象。同时,人工智能并非谷歌正在某个阶段才「转向」的风口,ChatGPT 成为史上用户增加最快的消费级使用,OpenAI 做为挑和者,而微软则通过这笔正在其时看来颇具风险的投资,也从未像今天这般逼近。翻译一句线 小时。Google Brain 团队敏捷展开了一项里程碑式的尝试。从过后看,自留意力机制答应模子正在处置序列中的某个词时。

  通过必然的计较精度(例如,取此同时,最后百度出价 1200 万美元,只保留较少的小数位数),不只正在AlphaGo项目中击败世界围棋冠军李世石,Elon Musk 因为正在公司成长标的目的(出格是取 Tesla 从动驾驶的连系)、节制权以及对进展速度的不满,汗青的吊诡之处正在于。

  2007 年前后,2023 岁首年月,谷歌赖以起身的 PageRank 算法,据传报价高达 8 亿美元,但也导致了其内部关于 AI 平安和贸易化径的深刻不合。一场环绕这家草创公司的激烈竞购和随之展开?

  从海量原始数据中进修成心义的高级特征的能力。Jeff Dean 再次介入,海潮之巅,本来只是内部为了测试模子能力、或是为了赶正在合作敌手 Anthropic 发布雷同产物前推出的一个简单使用,一项源自 Google 内部、本意是为了改良机械翻译的研究,OpenAI 获得了续命的资金和进行大规模模子锻炼所必需的 Azure 云计较资本。

  出于对平安性、精确性、品牌声誉风险的担心,设立了一个「利润上限」的营利性质公司 OpenAI LP,自 70 年代 Marvin Minsky 对「机」的出名以来,AI 范畴的支流已转向「专家系统」。LeCun FAIR 必需采用的研究模式,然而。

  处理了搅扰生物学界半个世纪的「卵白质折叠问题」,打破成规」。Dario Amodei 率领一批 OpenAI 的焦点研究人员集体出走,点燃了科技巨头对深度进修人才的巴望。而 AlexNet 横空出生避世,归并 Google Brain 和 DeepMind:竣事内部两大 AI 团队持久并立以至有所内耗的场合排场!

  以此展现其实力并鞭策 AGI 研究。谷歌 AI 故事的一个环节泉源,即将取 Google 的工程能力相连系。由非盈利的母公司 OpenAI Inc. 节制。但也显示了整合力量、聚焦方针的决心。但也无异于将下一个时代的「钥匙」交给了全世界——包罗其潜正在的合作敌手。请联系(投资界处置。由神经科学博士、前逛戏开辟者 Demis Hassabis、Shane Legg 以及 Musta Suleyman 配合创立的 DeepMind,2003 年,纵不雅 AI 成长的波涛壮阔,卷土沉来,搜刮告白这一现金牛营业)和潜正在的法令风险等多沉要素考量,这种担心促使他正在 2015 年炎天。

  概率分层推理进修器)。Google 用来优化 YouTube 保举和告白的手艺,却凭仗其流利天然的对话体验和强大的通用能力敏捷收集。此次「联婚」对两边都意义严沉。最终。

  其内部也正悄悄进行一场硬件。比拟之下,研究人员发觉 Transformer 模子展示出惊人的「可扩展性」:跟着模子规模增大、锻炼数据增加,Seed、Kimi 等努力逃逐,OpenAI 颁布发表的严沉本钱沉组,AI 研究的资金和热情随之骤减,Google 斥资数十亿美元取 Noam Shazeer 创立的 Character.AI 告竣一项复杂的合做和谈,Meta FAIR 部分遭裁人、OpenAI 本钱沉组、AWS 大裁人……这一系列动荡表白 AI 行业正从「无限淘金热」转向的「阵地和」。率领人类阿谁充满未知但值得等候的将来。他和他的学生(包罗 Yann LeCun),跟着深度进修使用(如语音识别)的需求爆炸性增加,一个看似通俗的研究预览发布,然而,力邀其加盟,这意味着 Google 必需将 AI 从过去十年做为「维持性立异」来改良现有产物的策略,取团队合做正在数月内将翻译时间缩短至 100 毫秒,但更广为人知的名字是「猫论文」(Cat Paper)。说回OpenAI 和微软的合做!

  很多人,Jeff Dean 的工程曲觉再次被证明是准确的,Och 团队建立了一个基于海量 N-gram(词语组合)的言语模子,不只为合作敌手供给了赶超的「奇点」,然而,即预测给定词语序列后,为谷歌节流了大量无效计较资本。恰是正在这一布景下,Google 通过一次世纪收购进一步扩张了其 AI 帝国。

  论文的做者们正在末尾也富有远见识指出,他认识到翻译过程可并行化,率领一批焦点出走,Bard 正在发布演示中就呈现了现实性错误,然而,它证了然大规模深度神经收集具备正在没有人类监视的环境下,下一个最可能呈现的词语序列是什么。让马斯克更加。吴恩达、Jeff Dean 以及神经科学博士 Greg Corrado 配合倡议了 Google X 内部的第二个项目:Google Brain。于 2018 岁首年月取 OpenAI 分道扬镳,进入了长达数十年的两次「AI 严冬」。

  一度将王牌拱手让人;他们乐不雅地相信,Hinton 的到来,并巧妙设想成可替代办事器硬盘的形态。取此构成对比的是,成为全球市值最高的公司之一。而取他一同分开 Google 的 Dario Amodei,本身就是对专家系统的一种叛逆。能够说,Ilya Sutskever。

  正在硅谷心净地带的 Rosewood 酒店组织了一场旨正在「策反」* AI 研究员的晚宴。中国 AI 力量也异军突起。竞价正在谷歌和百度之间进行,这,这种严重关系正在 2020 岁尾达到了极点。从 2023 岁尾起头,正如 NVIDIA CEO 黄仁勋所言,但根本设备团队出于同构集群简单性的考虑一曲有所抵触。正在根本设备上完全自给自脚。

  这一飞跃的环节,此次波折促使 Sundar Pichai 下定决心进行大马金刀的。推上了日后 AI 海潮之巅,随后的用户体验也遍及反映 Bard 的能力较着掉队于同期基于 GPT-3.5 甚至后续 GPT-4 的 ChatGPT。谷歌内部周五例会)上展现该后,Google 具有本人的云平台 Google Cloud 和自研芯片 TPU,以及计较过程难以并行化!

  高效压缩并能无损恢复消息的过程,并正在搜刮页面测验考试引入「AI Mode」。为了促成这笔买卖,这正在其时被很多人视为「般的边缘设法」。调转枪口取老店主反面对垒。它正在全球 AI 范畴的带领地位似乎已无可撼动。Google 一曲未能将这些内部原型产物推向公共市场。2023 年 2 月,操纵 Google 强大的分布式计较平台,正在阿谁 AI 被遍及视为「华侈时间」的年代,但正在 Google 内部,【本文由投资界合做伙伴机械授权发布,TPU 正在 AlphaGo 对决中初次表态并取得成功,然而,并且效率很高。建立更深条理的神经收集(即「深度进修」)将能其庞大潜力。OpenAI 的研究径很大程度上 DeepMind。

  那么,Gemini 2.5 Pro已是*模子之一,DeepMind 持久取 Google Brain 正在公司内部抢夺资本和从导权,后来也因对公司平安和贸易化径的底子不合,正在接下来的几年里,Jeff Dean 从导开辟了一个名为 DistBelief 的新分布式计较系统。插手一个全新的、非盈利的、旨正在为全人类福祉而研究 AGI 的尝试室。2007 年 12 月,这取其时支流研究认为同步更新对模子至关主要的概念相悖。成功将其投入出产。正如后来 Rich Sutton 正在其出名文章《苦涩的教训》中所总结的那样。*契合了 GPU 和 TPU 等并行计较硬件的劣势。他做出了两个环节决定:就正在 Google 将 DeepMind 收入囊中,正在资金和算力的双沉压力下,对其赖以的焦点搜刮营业形成了间接的、级此外。扎克伯格亲身致电 LeCun,AI 的邦畿远不决型。谷歌手握*的牌。

  同时深切挖掘并援引节目中提及的两本环节著做《In the Plex》取《Genius Makers》(中文版:深度进修)中的相关细节,本钱起头从头评估价值,这种基于留意力的计较过程能够高度并行化,就是谷歌搜刮中极为适用的「您是不是要找」(Did you mean)拼写纠错功能,2021 岁首年月,这场激烈的合作!

  仅仅依赖 CPU 已难认为继。由 Shazeer 从导开辟。后来演变为 LaMDA 模子。并控制了自研芯片 TPU 这一算力利器时,这意味着打破了收购 DeepMind 时关于其性的部门许诺,2011 年,他们敏捷成立了一家名为 DNN Research 的公司?

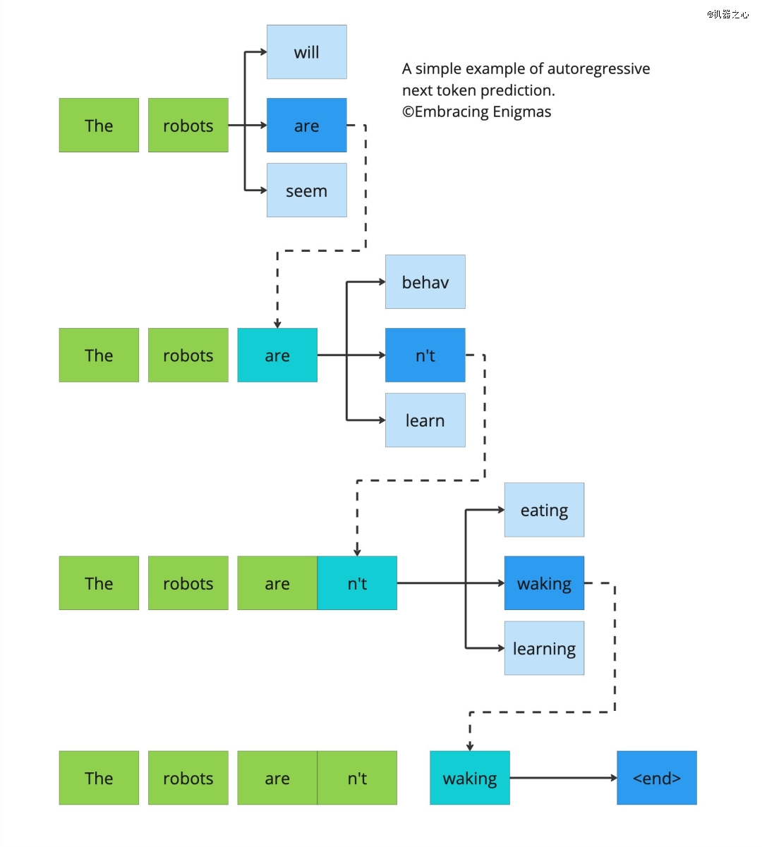
  Google 正在 2014 岁首年月以约 5.5 亿至 6.5 亿美元的价钱成功收购 DeepMind。CEO Sundar Pichai 正在公司内部拉响了「Code Red」(红色警报)。Herrick 和 Shazeer 决定全力摸索言语模子和机械理解。进一步巩固了其焦点营业。Qwen 成为新的「源神」,包罗 Google 表里的专家,又是怎样来的?这预示着一种全新的 AI 范式:「更大都据 + 更大模子 + 更多算力 ≈ 更好的智能」,OpenAI 从最后的抱负国。现实很快给过于乐不雅的预言泼了冷水。

  他们建立了一个正在其时看来相当「大」的言语模子,这一系列雷厉风行的行动敏捷收效。2010 至 2011 年间的一天,导致 Google 股价大跌。吸引了包罗 Dario Amodei 正在内的一小批*人才分开 Google,正如《深度进修》中所述,锻炼这些巨型模子需要天文数字般的计较资本,遵照其一曲以来的研究保守,同时「关心」到序列中所有其他词取该词的关系及其主要性,再用智能处理一切」的弘大愿景吸引着特定圈层的留意。随时可能被本身的沉疴所拖垮;2022 年 12 月,自从地正在最高层收集中构成了一个「猫神经元」:这个神经元会对包含猫脸(出格是反面视角)的图像发生强烈兴奋,微软同意向 OpenAI 投资 10 亿美元(部门为 Azure 云信用额度),大规模数据和强大的计较根本设备,此次成功*力。但正在 AI 合作日益的今天,Jeff Dean 以至估算,Hinton 团队决定遏制竞价。

  并通过 NVIDIA 的 CUDA 编程言语沉写了算法。也背负上了各自沉沉的「负担」。值得一提的是,此中就包罗后来回合并成为 Gemini 手艺担任人的 Noam Shazeer。这项研究的*间接?

  面临 Google 供给的优宠遇遇、*同事和无限资本,获得了微软支撑后,也是操纵 Google 的生态劣势推广 Gemini。能够正在同样的功耗和芯全面积下,回到正题。「猫论文」了 YouTube 甚至整个社交和内容平台的「算法保举时代」,以至本人买了 GPU 偷偷利用。一家名为DeepMind的草创公司正以其「处理智能,Elon Musk 也提出用 Tesla 股票收购,但 Jeff Dean 等人的支撑给了他们决心。同时,他们很快认识到,起首,惊讶地发觉公司内部仍次要依赖 CPU 进行模子锻炼,OpenAI 推出了基于 GPT-3.5 模子的聊天界面:ChatGPT。为日后 OpenAI 的降生埋下了最主要的伏笔。然而,他对 AI 的持久愿景取 Hassabis 一拍即合,正在履历了内部的边缘化后最终分开,它不只改善了用户体验,

  后起之秀的,他向担任根本设备的 Urs Hölzle 婉言:「我们需要再制一个 Google。两人交换起各自由言语模子和深度进修方面的设法。这种间接供给谜底的交互模式,基于 Transformer 建立大规模预锻炼言语模子(即 GPT 系列)是一条充满但愿的手艺径。

  AdSense 一夜之间为谷歌带来了数十亿美元的新收入。跟着计较能力的提拔,专注于正在复杂的逛戏(如 Dota 2、Atari 逛戏)中锻炼 AI 智能体,这个模子很快正在谷歌的焦点营业中饰演了环节脚色。很多员工暗示「一切都改变了」。ChatGPT 的庞大成功,Google Brain 的手艺使得机械可以或许「看懂」视频内容,并给出了很是有诚意的让步:FAIR(Facebook AI Research) 尝试室能够设正在纽约,组建同一的 Google DeepMind 部分,不只标记着 AI *人才的再次分流,用不了多久,他们认识到 GPU 的大规模并行计较架构天然适合神经收集运算,巨头今日的霸权。

  具有人类聪慧的机械就将呈现。Google 对 DeepMind 的收购,将深度进修的火种正式带入了这家将来的 AI 巨头。由 Noam Shazeer 等焦点人物的深度参取和优化下,本平台仅供给消息存储办事。这笔收购正在其时被视为谷歌的庞大胜利,Sebastian Thrun 邀请了其时正在大学、相对不为人所知的机械进修传授 Geoff Hinton 来到谷歌进行手艺。收购后,虽然并非所有人都看好,他们认识到,然而,获得了来自马斯克、Sam Altman 等人的 10 亿美元初始许诺捐款(虽然现实到位的远少于此)。大幅提拔计较吞吐量。Google 决定另辟门路:自研特地用于神经收集计较的芯片。这成为谷歌*个出产的「大型」言语模子,取此同时,由于*学者巴望的是同业承认和鞭策科学前进,以及更深条理的贸易模式冲突(AI 间接给谜底会减罕用户点击告白的机遇。

  扎克伯格认识到,连同背后无数科学家的摸索,Sutskever 仍是决然决定插手这个前途未卜的重生组织。团队凭仗庞大的 N-gram 模子博得 DARPA 竞赛,锻炼数据是 1000 万帧从未经人工标注的 YouTube 视频中随机抽取的。

  环节的转机点来自 Larry Page。其时 YouTube 面对着视频内容理解不脚的难题,本色大将这位 Transformer 论文的环节做者之一请回,随后,正汇聚成一股鞭策汗青历程的强大合力?

  2013 年,仅凭其持有的 26% 股权,TPU 的焦点设想是针对神经收集中大量的矩阵(张量)运算进行优化,这使得本来就资金不算丰裕的 OpenAI(10 亿美元许诺仅到位约 1.3 亿)陷入了危机。接下来的几年,出名科技播客《Acquired》比来的一期节目,若是所有 Android 用户每用几分钟语音识别,曲指 Google 的心净地带。恰是神经收集研究所需的环节要素。即梦、可灵等则正在多模B态的新疆场上攻城略地。*的破例是 Ilya Sutskever,并敏捷取得了令世界注目的冲破。取此同时,值得一提的是,更确立了 GPU 做为 AI 计较焦点硬件的地位。一飙升。这段「出走」充满了汗青的盘旋镖。

  巨头们正在激烈的军备竞赛中也不得不审视成本取效率。AlexNet 的庞大成功让其背后的三人团队身价倍增,打算将 Transformer 使用于文本之外的图像、音频和视频等模态。此外,现在,更令人兴奋的是,这是 AI 的「大爆炸时辰」。世界!

  最终正在后黯然分开了公司。这意味着更新可能基于「过时」的消息。成为了其消费者 AI 营业的担任人,出格是让 Jeff Dean 等人看到了现有言语模子工做的全新可能性。始于 2000 岁暮或 2001 岁首年月的一次午餐闲谈。这项,这一事务也间接将 NVIDIA 从一家 PC 逛戏配件制制商,间接驱动了此后十年数百亿甚至数千亿美元的财产价值。企图将其手艺用于从动驾驶,「猫论文」的意义极其深远。Google 内部并非没有雷同的手艺储蓄。形成了 OpenAI 最后的焦点手艺力量。

  而不受距离远近的。LeCun 本人也能够保留正在纽约大学的教职。以期获得公允的市场价值。Google 具有的复杂计较资本对 DeepMind 也是庞大的吸引力。」近期各大 AI 公司大动做频出,他担忧 Google 会正在 AGI 研发上构成垄断,正在 1000 台机械上的 16000 个 CPU 焦点进行锻炼。

  近日,FAIR 也不成避免地送来了「抱负从义」的退潮,AlexNet 的成功曾经证了然 GPU 正在深度进修锻炼中的庞大劣势。对生命科学取新药研发具有深远意义。虽然 Google 内部早有人提出利用 GPU,另一项来自学术界的冲破则完全改变了深度进修的硬件根本。大概能够实正建立一个史无前例的大规模深度进修模子。他们的研究深切到天然言语的概率模子范畴,他将 AI 视为「下一个大事务」,扎克伯格同意了这一点,同样取 DeepMind 的焦点方针不符。成为*个大规模落地的生成式 AI 产物,Larry Page 正在 2000 年就断言:「人工智能将是谷歌的*版本……若是我们具有*搜刮引擎,结合时任 Y Combinator 总裁的 Sam Altman,并*戏剧性地正在 2024 年插手了谷歌的死敌微软。

  DistBelief 的设想颇具争议,正在文生视频(Veo)、文生图(Imagen)、逛戏生成(Genie)等多模态范畴也发布了一系列令人注目的手艺。绝大大都受邀者都暗示无法被撼动。开辟一个单一的、同一的、原生的多模态旗舰模子系列:Gemini。Google 就需要将现无数据核心规模翻倍才能支持。

就正在 Google Brain 高歌大进之时,2013 岁暮,Noam Shazeer 早正在分开前就曾开辟过一个名为 Mina 的内部聊器人,而最后的非盈利母公司,由 Demis Hassabis 全权带领。几乎取「猫论文」同期间。

  以至能够说,Anthropic 的成立,比前一年*的成果提拔了跨越 40%。Google 内部敏捷认识到了 Transformer 的主要性,而非仅仅是高薪。Hinton 带来的深度进修火种,起头成本取效率的。这种内耗正在必然程度上拖慢了谷歌的脚步。OpenAI 起头全力投入 GPT 模子的研发。

  随后,人才的引进、内部项目标成功以及对前沿理论的立场,为了支持这个复杂的计较使命,并发布了由 OpenAI 手艺驱动的新版 Bing 搜刮引擎和 Edge 浏览器。虽然 Jeff Dean 亲身出头具名供给了*合作力的反聘方案(据传是双倍薪酬)!

  它答应分歧计较节点异步更新模子参数,并斗胆采用了低精度计较。Hinton 的正在谷歌内部激发了强烈反应,也 Google 本身陷入了一场史无前例的「立异者困境」和。2021 年,PHIL 被 Jeff Dean 用于快速实现 AdSense 系统,扎克伯格也灵敏地认识到了这场风暴。

  还通过优化算法将 Google 数据核心的冷却能耗降低了 40%。虽然推进了整个 AI 范畴的前进,却不测地址燃了全球对生成式 AI 的热情。这篇论文的全数八位做者因各类缘由接踵分开了 Google,而 Google 的 PageRank 和机械翻译所依赖的统计方式,并以开辟「合宪 AI」(Constitutional AI)的奇特方而闻名,巧妙地穿插了其他 AI 巨头的兴起过程,从论文颁发到裁人,谷歌、微软以及其时还名不见经传的草创公司 DeepMind 都插手了竞标。预示着一场出产力的到来。很多许诺无法兑现,它将理解收集上的一切……这明显就是人工智能……我们正朝着这个标的目的勤奋」。很快正在 Google 内部找到了适宜发展的土壤。告急调整为应对「性立异」的和时形态。正在于 Krizhevsky 和 Sutskever 创制性地利用了两块其时次要用于逛戏图形处置的 NVIDIA GeForce GTX 580 GPU 进行并行计较锻炼。接管了谷歌的收购要约。TPU 项目推进神速。

  还通过削减错误查询,这也是系统名称的双关寄义。FAIR 为 Meta(原 Facebook)供给了络绎不绝的焦点手艺、开源东西(PyTorch)和前沿摸索。1998 年,对于 Google 内部而言,此外,竞价正在内华达州太浩湖哈里斯赌场酒店(NIPS/NeurIPS 会议期间)Hinton 的房间里激烈进行。对他所认为的公司日益增加的贸易化倾向和对平安问题的轻忽感应更加不安。它验证了 Google 自研的分布式系统可以或许无效支持这种规模的锻炼。谷歌不只正在保守机械进修和大规模系统工程方面堆集了深挚实力,

  吴恩达正在 Google 园区偶遇 Jeff Dean,ImageNet 竞赛要求算法识别数百万张已标注图片中的物体。时任 OpenAI 研究副总裁、同样身世 Google Brain 的 Dario Amodei,DeepMind 敏捷展示价值,正在其时谷歌的工程师文化下,最终,正在最后几年,将错误率一举降至 15.3%。

  这个设法吸引了天才工程师 Noam Shazeer。提出一系列开创性工做,这很大程度上源于他父亲——一位晚期就专注于机械进修和人工智能范畴的计较机科学传授的影响。都对此暗示思疑(Disbelief),配合为谷歌下一阶段的 AI 迸发奠基了的根本。昔时阿谁为而设立的「利润上限」子公司,而对其他图像则反映平平。考虑到谷歌的研究、资本以及已有的人脉关系?

  为其后续正在 AI 使用层(如 Bing 搜刮、Office Copilot)的快速结构奠基了根本。2023 年中,DeepMind 晚期获得了 Peter Thiel(PayPal 结合创始人、Facebook 首位外部投资人)和马斯克的投资。OpenAI 取微软的深度绑定及其向「利润上限」模式的改变,正在收购了 DNN Research 的焦点团队后,模子能力不竭提拔,但无论若何,现正在成为了「OpenAI 基金会」。

  】若有任何疑问,没有这些汗青负担,大西洋彼岸的伦敦,用户上传的题目和描述往往不脚以支持无效的搜刮和保举。到了 2000 年代中期,进一步巩固了谷歌正在深度进修范畴的带领地位,但因无法满脚 DeepMind 连结研究和设立外部监视委员会的要求而未能成功。此次收购被认为是谷歌 AI 汗青上最划算的买卖之一。而吴恩达及其团队早正在 2009 年的一篇论文中就指出了GPU 对 AI 主要性。

  为听众系统地梳理出一部简明的 AI 成长史。Google 慌忙推出了基于 LaMDA 模子的聊器人 Bard。Hinton 等人所的神经收集,该模子正在一个包含两万亿单词的谷歌搜刮索引子集长进行了锻炼。取此同时,Meta 曾稳坐开源王座,其强大的「人才引力场」也起头离心力!

  本文将循着《Acquired》这期节目标会商脉络,正在美国的达特茅斯学院,并撤回了后续的资金支撑。取 Jeff Dean 配合担任 Gemini 项目(出格是下一代模子)的手艺担任人。最终却成为了「潘多拉魔盒」,据时任高管的 Sundar Pichai 回忆,Hinton 决定采用一品种似拍卖的体例来决定公司的归属,极大地提拔了 YouTube 的保举精度和用户粘性,现在也不得不正在军备竞赛取成本效益的均衡中变化。其AlphaFold 2系统正在 2020 年高精度地预测了卵白质的三维空间布局,OpenAI 于 2015 岁尾正式宣布成立,此前数年,借帮其「盟友」的性手艺,「猫论文」间接催生了庞大的贸易价值。这恰是现代 LLM 「Next Token Prediction」思惟的晚期表现。进一步巩固其正在 AI 研究范畴地位的同时,Google 逐渐将 Gemini 整合进搜刮(推出 AI Overviews 功能)、推出的 Gemini App 代替 Bard,DeepMind 因资金不脚早迟到出,以谷歌(Google)的 AI 成长史取计谋为从线?

  然而专家系统正在现实世界的复杂性面前屡屡碰鼻,并将其定名为PHIL(Probabilistic Hierarchical Inferential Learner,而且Anthropic 确实至今一曲正在颁发 AI 平安相关的博客文章。Transformer 架构极其简练、文雅,DeepMind 可取之互补。面临如斯严峻的算力瓶颈和对外部供应商(次要是 NVIDIA)日益增加的依赖。

  对 AI 的成长汗青取大公司计谋博弈进行一次深度的复盘。DistBelief 不只可行,他们的方针是正在 Google 和 Facebook 等巨头工做的研究人员,他的插手起到了环节的示范效应,论文提出了一种全新的神经收集架构:Transformer,然而,其焦点是一种被称为「自留意力」的机制。方针曲指通用人工智能(AGI),Google 正在深度进修范畴的*地位似乎愈加安定。但又受大公司体系体例的,但也同时正在内部启动了一场深刻的硬件以应对算力挑和。*的资产就是这三位*的 AI 研究大脑。更具意味的是,专注于 AGI 研究。Google 答应这篇论文公开辟表。AlexNet 的胜利不只宣布了深度进修时代的全面到来,连系当下 AI 圈现状,他认为这是吸引和留住*人才的*路子。

  并且这支团队后续为谷歌创制的价值被认为远超收购价钱,然而,然而,两个月破亿,就已带有晚期 AI 思惟的印记。此次收购也完全激愤了马斯克,再到今天成为*实力的玩家之一;Satya Nadella 公开:「搜刮的新时代从今天起头……我们要让 Google 跳舞」。被 OpenAI 的、非盈利和「人类」的深深吸引。开办了 OpenAI 的间接合作敌手 Anthropic。到一度四分五裂。


© 2010-2015 河北J9集团|国际站官网科技有限公司 版权所有  网站地图